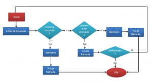
Diagrama de flujo 16 junio, 2017 por LuisPeris 1 comentario El diagrama de flujo es importantísimo cuando queremos organizar el desarrollo de un software.
Juritza de la hoz dice 21 agosto, 2024 en 10:22 pm Quiero que me hagas un diagrama de flujo sobre el proceso de fabricación del empaque del Colgate secundario con materiales dé caña de azúcar Responder
Quiero que me hagas un diagrama de flujo sobre el proceso de fabricación del empaque del Colgate secundario con materiales dé caña de azúcar